您好!欢迎您来到MBA新闻网!

当前位置 : 主页 > 历年真题 > 正文

2023年MBA管理类联考-逻辑真题与答案解析

发布时间:2022-12-24 11:28:29    来源:MBA新闻网

摘要: 2023年MBA管理类联考-逻辑真题12月24日正式公布!

2023年MBA管理类联考-逻辑真题12月24日正式公布!


幂学【真题解析】【估分系统】双管齐下。为2023考生免费提供真题解析直播+估分排名小程序,第一时间了解真实分数,为复试和调剂做准备,争取早点上岸!


2023年MBA"逻辑真题与答案"(视频解析)——幂学在线APP直播(点击查看)


◆2023年MBA"逻辑真题与答案解析"(文字版)◆


2023年MBA管理类联考-逻辑真题试卷


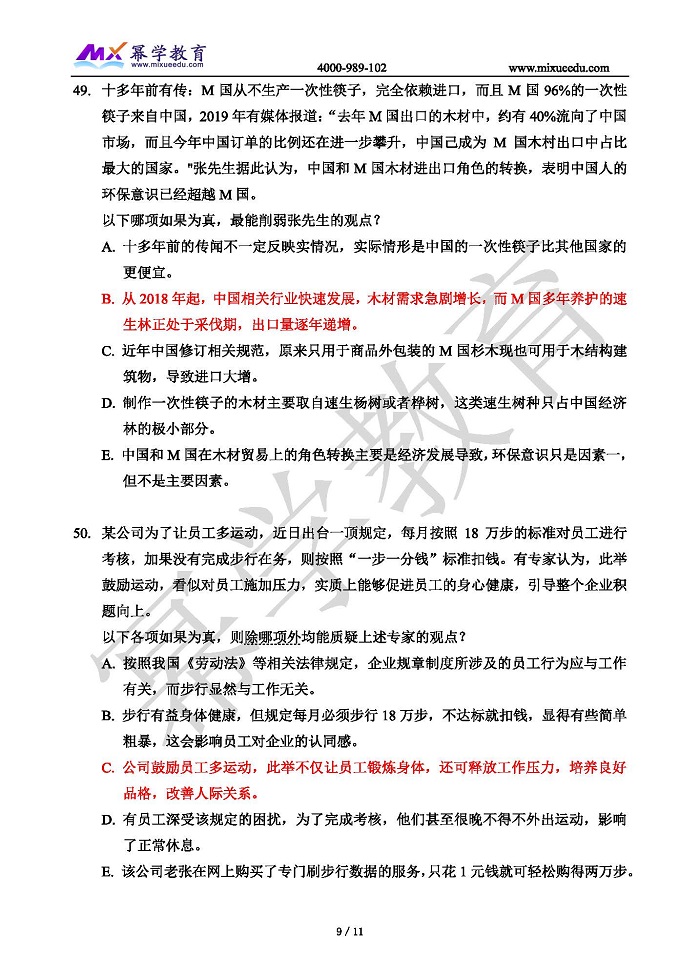
注:图片中红字是答案

2023年管理类联考真题试卷 逻辑&参考答案标红_页面_01.jpg

2023年管理类联考真题试卷 逻辑&参考答案标红_页面_02.jpg


2023年管理类联考真题试卷 逻辑&参考答案标红_页面_05.jpg

2023年管理类联考真题试卷 逻辑&参考答案标红_页面_06.jpg

2023年管理类联考真题试卷 逻辑&参考答案标红_页面_07.jpg


2023年管理类联考真题试卷 逻辑&参考答案标红_页面_10.jpg


2023年管理类联考真题试卷 逻辑&参考答案标红_页面_11.jpg


相关推荐

院校选择

立即申请工商管理硕士(MBA)

全国MBA报名服务中心

* 姓       名:
* 电       话:
* 报考院校:

第一时间获得意向MBA院校的招生政策

直接对话MBA招生办公室邀请您拜访学校、参加公开课

独家奖学金申请指导

4000-989-102